Recently, Researcher Zhen Xu and Professor Jiang Xiqun, along with their research team from the School of Chemistry and Chemical Engineering, published a paper titled, “Light-driven Self-recruitment of Biomimetic Semiconducting Polymer Nanoparticles for Precise Tumor Vascular Disruption,” on Advanced Materials.
(https://onlinelibrary.wiley.com/doi/abs/10.1002/adma.202210920).
The abstract of the paper is as following:
Tumor vascular disrupting therapy has offered promising opportunities to treat cancer in clinical practice, whereas the overall therapeutic efficacy is notably limited due to the off-target effects and repeated dose toxicity of vascular disrupting agents (VDAs). To tackle this problem, the research team herein reports a VDA-free biomimetic semiconducting polymer nanoparticle (SPNP) for precise tumor vascular disruption through two-stage light manipulation. SPNP consists of a semiconducting polymer nanoparticle as the photothermal agent camouflaged with platelet membranes that specifically target disrupted vasculature. Upon the first photoirradiation, SPNP administered in vivo generates mild hyperthermia to trigger tumor vascular hemorrhage, which activates the coagulation cascade and recruits more SPNP to injured blood vessels. Such enhanced tumor vascular targeting of photothermal agents enables intense hyperthermia to destroy the tumor vasculature during the second photoirradiation, leading to complete tumor eradication and efficient metastasis inhibition. Intriguingly, the mechanism study revealed that this vascular disruption strategy alleviates splenomegaly and reverses the immunosuppressive tumor microenvironment by reducing myeloid-derived suppressor cells. Therefore, this study not only illustrates a light-driven self-recruitment strategy to enhance tumor vascular disruption via a single dose of biomimetic therapeutics but also deciphers the immunotherapeutic role of vascular disruption therapy that is conducive to clinical studies.

1. Schematic diagram of the mechanism of SPNP for precise tumor vascular injury treatment by two-stage light control.

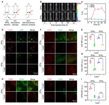
2. Mechanistic study of the self-recruitment behavior of light-controlled SPNP tumor vessels.

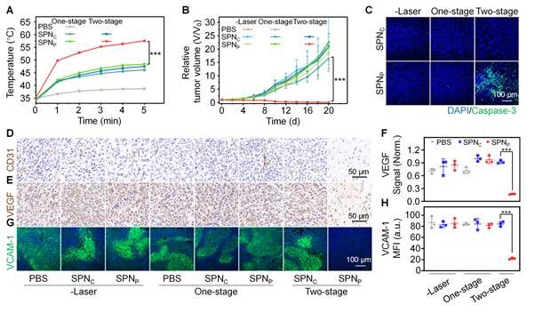
3. (A) Mean tumor temperature of 4T1 tumor-bearing mice during light exposure. (B) Growth curves of tumors after different treatments. (C) Caspase-3 immunofluorescence staining of tumor sites after 20 days of different treatments. (D-H) Staining images and quantitative analysis of vascular-related biomarkers after different treatments.

4. Inhibition of splenomegaly and reversal of immunosuppressive tumor microenvironment by light-controlled vascular targeting injury therapy
Translator: Shao Yihang
Editors: Guo Ankang, Shao Yihang